แผนภูมิสรุปมาตรฐานการบัญชี ฉบับที่11

แผนภูมิสรุปมาตรฐานการบัญชี ฉบับที่11
Jobsdb ทีมเนื้อหาอัปเดตเมื่อ 07 July, 2023
Share

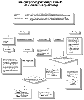
          เพื่อความเข้าใจที่ง่ายขึ้นเกี่ยวกับมาตรฐานการบัญชี jobsdb จึงได้นำแผนภูมิสรุปมาตรฐานการบัญชี ฉบับที่11 เรื่อง หนี้สงสัยจะสูญและหนี้สูญ มาให้นักบัญชีทุกท่านได้ทราบดังนี้ โดยจะอธิบายนิยามของคำว่า หนี้สงสัยจะสูญ หนี้สูย และค่าเผื่อหนี้สงสัยจะสูญ เพื่อให้เข้าใจความแตกต่างทั้งสามคำก่อน จากนั้นจะแบ่งเป็น 2 ส่วนคือ วิธีการบัญชี และการเปิดเผยข้อมูล ซึ่งสามารถดูรายละเอียดได้จากด้านล่างนี้

มาตรฐานการบัญชี

 

More from this category: เรื่องเล่าธุรกิจ

เรียกดูคำค้นหาที่ได้รับความนิยม

ทราบหรือไม่ว่าผู้สมัครค้นหาข้อมูลเกี่ยวกับอะไรใน Jobsdb? สำรวจคำค้นหาที่ได้รับความนิยมเพื่ออัพเดทเทรนด์ใหม่เสมอ
เราไม่สามารถให้ข้อมูลแนวโน้มที่เชื่อถือได้ในขณะนี้

สมัครรับคำแนะนำด้านอาชีพ

รับคำปรึกษาด้านอาชีพจากผู้เชี่ยวชาญส่งตรงถึงอินบ็อกซ์ของคุณ
ท่านได้ยอมรับคำประกาศเกี่ยวกับการเก็บรวบรวมข้อมูลส่วนบุคคล และนโยบายความเป็นส่วนตัวเพื่อให้ข้อมูลส่วนบุคคลของท่าน หากท่านมีอายุต่ำกว่า 20 ปี ท่านได้รับความยินยอมจากผู้ปกครอง เพื่อยินยอมให้ Jobsdb และบริษัทในเครือประมวลผลข้อมูลส่วนบุคคลของท่าน ท่านสามารถยกเลิกได้ทุกเวลา